Toggle navigation
今天是:
欢迎访问本网站!
搜索
学校主页
首页
部门概况
规章制度
服务指南
信息公开
资料下载
首页
部门概况
规章制度
服务指南
信息公开
资料下载
首页
>
通知公告
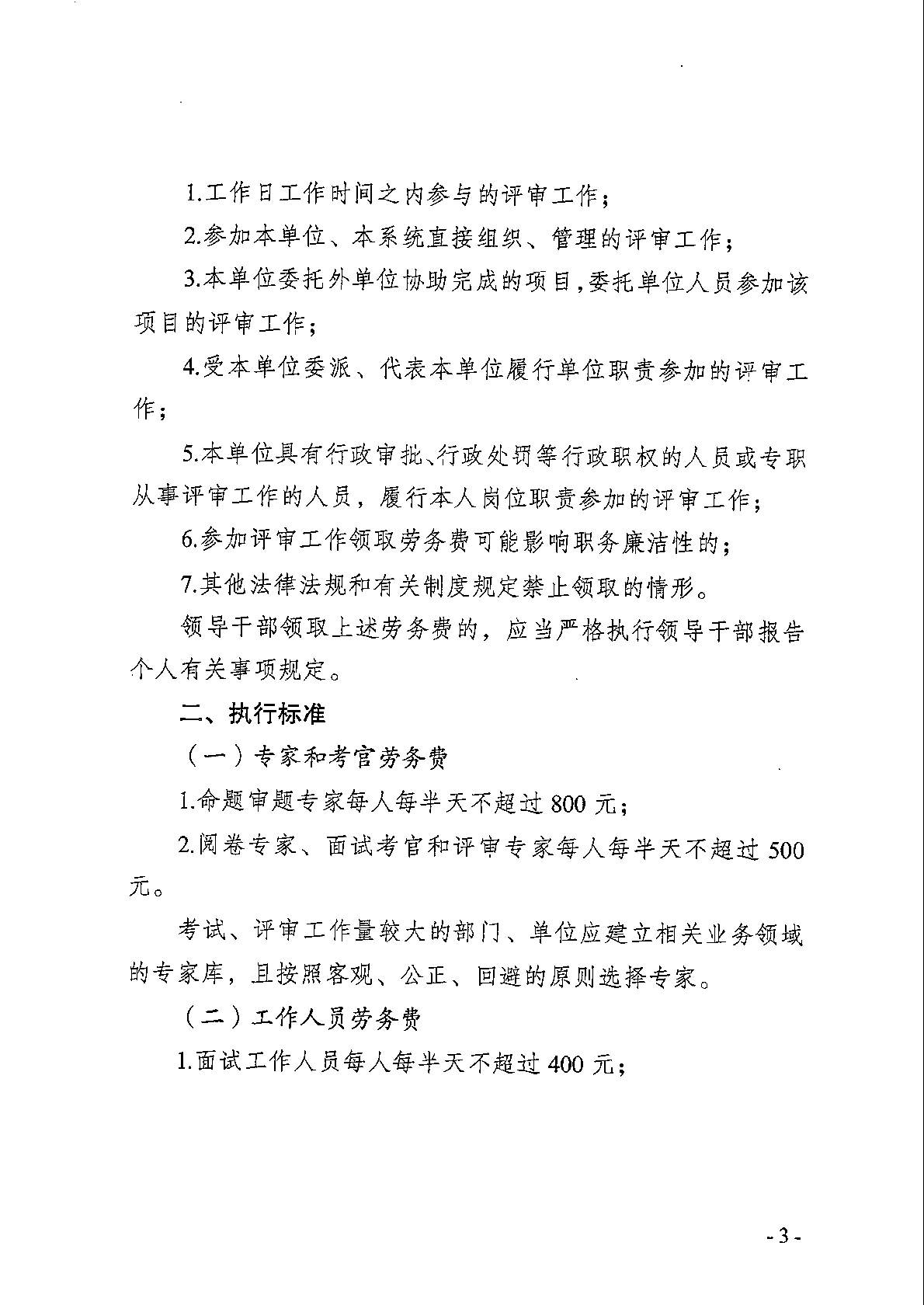
关于转发财政局徐财预〔2024〕61号-关于进一步规范市直机关事业单位考试、评审劳务费执行标准的通知的通知
日期:2024-11-18 发布人:财务处 浏览量:
14
操作>>
【
收藏本页
】
上一篇:
没有了
下一篇:
没有了
返回首页
关闭页面